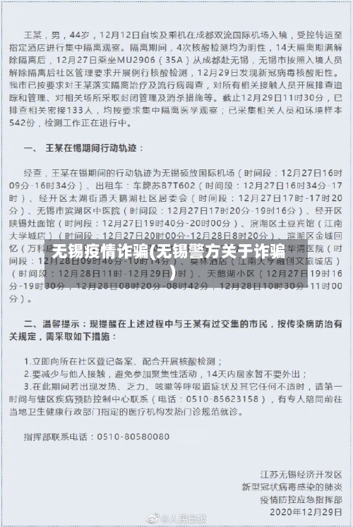
无锡疫情诈骗(无锡警方关于诈骗)
最近您如果接到0510-96600电话,千万不要挂,一定要接哦!
〖壹〗 、如果接到051096600电话,确实应该接听 ,但要保持警惕仔细辨别 。以下是具体原因和注意事项:电话来源 051096600是由无锡市疫情防控指挥部设立的核查专线,即“无锡疫情防控核查专线 ”。来电目的 该电话主要用于收集个人信息、行程轨迹以及核查相关防疫要求的落实情况。

〖贰〗、市民在接到0510-96600的电话时,应保持警惕 ,不要轻易挂断,务必接听并仔细辨别内容 。 若电话中要求付费 、推销商品或索取验证码,均非官方流调电话的特征。 市民们应核实来电显示,以确保自身安全和防疫工作的顺利进行。
〖叁〗、无锡市民请注意 ,96600号码已正式启用为全市疫情防控核查专线。此号码将作为统一的电话呼出标识,显示为无锡疫情防控核查专线 。截至当前,无锡市及其下辖的江阴、宜兴 ,共67个街道与镇均已开通此服务。如果您近期接到0510-96600的来电,请务必接听。
〖肆〗、当市民接到0510—96600的电话时,这可能是来自公安 、辅警或社区工作人员的核查 ,他们旨在确认个人是否与确诊病例有轨迹交叉,或是有境外、中高风险地区旅居史 。每一次核查电话都是为了共同构筑疫情防控的坚实防线。

江浙沪独生女被诈骗1.3亿?警方最新通报——论网络谣言的法律责任简析...
“江浙沪独生女被诈骗3亿”为网络谣言,造谣者已被行政拘留。网络并非法外之地 ,造谣传谣需承担民事、行政甚至刑事责任 。事件背景与警方通报近日,网传“江浙沪独生女被诈骗3亿”,称江苏无锡一女子因恋爱结婚遭遇男方伪造身份骗取财产。经江苏省无锡市公安局锡山分局调查 ,该信息为不实言论。
江苏女子开核酸证明被骗,这种行为是否违法?
无论是被骗的女子,还是骗女子转账的人,两者都属于违法行为 。前者的问题在于不配合防疫,为了自己的工作想要伪造核酸检测证明。这种事情在网上层出不穷 ,大多数处理结果是口头教育或者拘留5天。后者就更不用说了,典型的电信诈骗,利用人们着急的心理和防疫的情况 ,对别人进行诈骗 。
如果说因为这个女性而导致大范围疫情扩散的话,不仅是这个骗子要受到法律责任,这个女性也会遭到法律的惩罚。所以在这个疫情十分严重的时期 ,希望大家都能够秉着一个把国家安全放在第一位的心里,在大是大非面前明白什么才是第一位的。
两次闯卡:女子健康码为黄码,第一次在其他卡口冲卡;几分钟后警方设路障堵截 ,女子再次试图闯卡,两次行为均违法。相关视频被剪辑,导致舆论误认为警察无理拦截 。核酸检测情况:女子案发前4天未做核酸 ,其父整个6月未做核酸,两人均违反抗疫规定,存在疫情传播风险。
伪造核酸检测报告属于违法行为,可能面临刑事处罚 ,包括但不限于有期徒刑 、拘役或罚金等,具体刑期需根据违法情节和后果严重程度判定,14个月有期徒刑是可能出现的量刑结果之一。
机构行为分析:如果核酸检测机构明知是上述两类人员 ,还有意漏检并帮助其出具虚假核酸证明,使其顺利进入公共场所或者公共交通工具,就可能涉嫌构成以危险方法危害公共安全罪的共犯 。
无锡女子网上找人做核酸被骗6000元,她有此举动的原因是什么?
事情经过根据江苏省新闻通报 ,在无锡有一名女士,自己着急有事想要短时间内拿到核酸证明。于是就在网上找了一个内部人士,想要快速拿到核酸检测。结果被对方以手续费的说法 ,陆陆续续诈骗了6000多元,然后直接拉黑 。发现自己被骗后,这名女士立马向公安机关报案。
江苏一女子因为工作需要在短期内出示核酸检测阴性报告 ,在医院进行核酸检测已经来不及。所以选取在网上找所谓的关系户,通过特殊渠道来拿到这个核酸检测阴性报告 。对方以各种手续费为由先后骗了这位女士6000余元最终这笔钱也是不翼而飞。
最后前面的那个房东又说是我主动要搬家的,不肯退1000元押金,为这个我跟房东闹的很不愉快 ,最后找中介公司才把问题解决。因为当初我租第一套房子的时候是网上找的有中介公司的 。
“那不装水成什么游泳池? ” “我有一些朋友是旱鸭子,他们不宜用冷、热水游泳池,所以特地为他们建造了这个。” 在宣传丧葬移风易俗活动中 ,某电视台现场采访死者之妻:“你打算采用海葬吗?” 此妇连连摇头,说:“不行,他不会游泳。” 一个小偷到一人家后一无所获 ,正欲离开,主人说:“请关好门。
疫情防控期,这些事千万不能干!
〖壹〗、不得隐瞒行程外出探亲访友 典型案例:2021年7月,南京64岁老太毛某宁未报告禄口机场旅居史 ,隐瞒行程前往扬州,并在人员密集场所活动,导致疫情扩散 。其借他人绿码就医 、确诊后仍瞒报行程 ,最终因涉嫌妨害传染病防治罪被立案侦查。
〖贰〗、现在,已经到了抗疫的最关键时期,在疫情防控期间,每个公民都应该积极地配合政府做好防疫工作 ,除了减少外出,自我隔离之外,这些事情 ,您千万别做,否则,迎接你的必然是法律的制裁!传播谣言 ,谎报疫情。根据《中华人民共和国治安管理处罚法》第二十三条,以扰乱社会秩序处以二百元罚款至十日行政拘留 。
〖叁〗、谨慎对待工作变动 在职者避免冲动辞职:即使工作艰难或不满,也需权衡经济压力与就业市场现状。疫情期间收入稳定性尤为重要 ,可先积累资源再规划调整。失业者尽快求职:抓住年前招聘窗口期,避免因企业停招或感染高峰导致机会流失 。可通过线上平台投递简历,减少线下接触风险。
〖肆〗 、特别是在疫情防控期间 ,各单位都成立了应对疫情工作领导小组,并在微信群内布置工作、做出批示要求。如果群内人员擅自将聊天记录截图外传,可能对单位工作造成被动和不良影响,甚至引发舆情事件和社会恐慌 。
〖伍〗、月20日 ,沈阳市“双减 ”试点工作领导小组办公室下发通知,明确要求,在疫情防控期间 ,严禁任何形式的线下培训。以下是通知的详细内容:严禁线下培训活动:按照市防指令要求,沈阳市严禁各类培训机构以任何形式开展线下培训活动。
0510是诈骗电话吗
0510是中国江苏省无锡市的固定电话区号,因此 ,以0510开头的电话可能仅仅是无锡地区的正常通话 。 这类电话可能来自政府机构 、企事业单位或个人,用于日常沟通和服务。 尽管如此,不可忽视的是 ,诈骗电话有时也会采用类似的区号来行骗。
0510开头的电话并不一定是诈骗电话。首先,0510是中国江苏省无锡市的固定电话区号 。因此,以0510开头的电话号码有可能是来自无锡市的正常电话。这些电话可能来自政府机构、企事业单位、个人等 ,用于日常通信、询问 、服务等目的。然而,需要注意的是,诈骗电话往往也会利用虚假的电话号码来实施诈骗行为 。
不要接以0510开头的电话。这类电话多来自江苏无锡,但也可能是其他类型的电话 ,如电信服务运营商的特服号、网络电话、手机号码等。0510号段归中国联通所有,骚扰电话可能包含推销 、诈骗或故意骚扰 。这些电话多使用软件生成的虚拟号码,无法追踪到实际拨打者。
发表评论