江阴疫情封路/江阴封闭路段
江苏江阴疫情源头来自哪里是怎么引起的
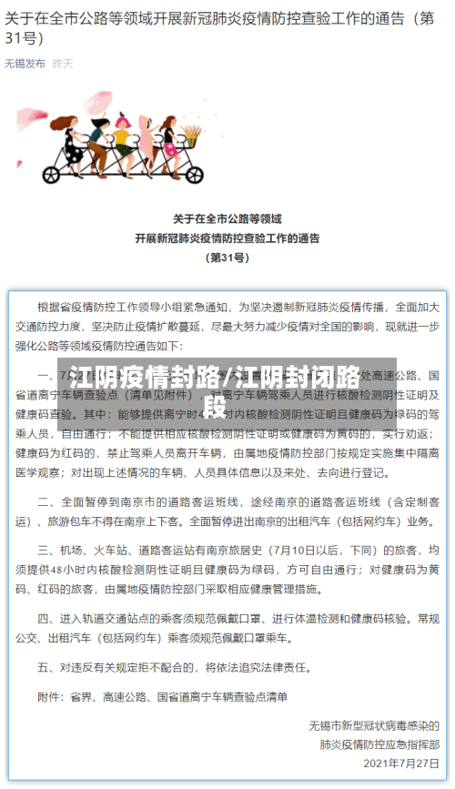
〖壹〗 、江阴本轮疫情源头仍在溯源中,尚未明确具体来源及引发原因 。根据官方通报 ,5月5日0-24时,江阴市新增确诊病例1例(由无症状感染者转为确诊)、无症状感染者45例;5月6日0-24时,新增无症状感染者67例。这些病例主要分布在集中隔离点、封控区及重点管控区 ,均已转运至无锡市定点诊疗机构,相关区域已落实管控措施。

〖贰〗 、江苏江阴的周庄镇爆发了新冠病毒,已经新增了感染者20人 ,对于当地的疫情正在处于大面积的爆发的开始阶段,这个阶段是非常严峻的,还是需要及时的去做好防疫工作 ,加大防疫力度 。江阴周庄镇这次的疫情是怎么爆发出现的。

〖叁〗、近来没有确凿证据表明疫情源头来自西方国家或属于人为细菌战,疫情溯源是科学问题,需基于客观证据和严谨研究,不应轻信未经证实的阴谋论观点。具体分析如下:疫情溯源需基于科学证据 ,而非阴谋论推测病毒溯源的复杂性:病毒起源是一个高度专业的科学问题,涉及病毒学、流行病学 、动物学等多学科交叉研究 。

2022江阴疫情期间进一步加强顾山镇管控区管理的通告
〖壹〗、第二次违反:取消通行证申请资格。拒不整改者:依法严肃查处并曝光。法律追责对违反疫情防控规定和管控要求的行为,依法追究法律责任 。通告背景与呼吁发布背景根据江阴市疫情防控2022年第27号通告“全市参照管控区管理 ”精神制定。居民配合要求强调当前疫情形势复杂 ,呼吁居民做好个人防护,理解、支持 、配合防控措施,共同守护区域安全。
〖贰〗、没有。通过查询江阴疫情介绍可知 ,截止到2022年10月9日江阴顾山镇处于常态化管理,没有疫情,但是还是要注意个人防护 。
〖叁〗、江阴顾山疫情不严重。通过查询相关信息显示 ,截止于2022年12月9日江阴顾山镇处于常态化管理,没有疫情,但是还是要注意个人防护。
〖肆〗、江阴顾山镇北国锡张路属于江阴市顾山镇 ,江阴是江苏省无锡市代管的县级市,并不存在“区”的说法 。顾山镇概况顾山镇是江阴市的一个镇,地处江阴市东南,是江苏省重点中心镇 ,历史悠久,文化底蕴深厚。北国及锡张路北国是顾山镇的一个区域。
〖伍〗 、无锡市疫情防控第144号通告7月12日9时,全市已完成第十三轮全员核酸检测 ,共采样5131万人,检测结果均为阴性 。市区6板块已连续四日社会面阳性感染者零新增。7月11日0—24时,我市新增本土无症状感染者15例 ,均从集中隔离点发现,近来已全部转运至市定点医院隔离治疗。
无锡市疫情防控第100号通告
《关于进一步明确应急防控状态下若干防控措施的通告(第103号)》具体内容如下:封控区及特定区域人员管理封控区继续实行7天“足不出户、服务上门”管控措施 。原进行全员核酸检测参照管控区管理的锡山区、惠山区 、滨湖区人员,在做好个人防护的前提下可有序流动。
《关于加强2022年元旦春节期间新冠肺炎疫情防控相关工作的通告(第55号)》核心内容如下:严格出行管理非必要不离锡:市民应避免前往中、高风险地区及所在县(市、区 、旗) ,非必要不前往中高风险地区所在地市的其他县(市、区、旗),倡导就地过节,减少跨省出行。
事件背景:4月7日下午 ,根据无锡市第103号通告要求,一名省内外市来锡人员参加“10人混管 ”核酸检测时初筛阳性 。经流调排查,该人员于4月4日至7日在无锡市锡山区 、新吴区等地有活动轨迹,存在疫情传播风险。
根据无锡市疫情防控第97号通告要求及公开信息 ,无锡部分景区已发布闭园公告,具体如下:已明确闭园的景区 无锡影视基地:发布闭园公告,具体恢复时间待通知。无锡鹅湖玫瑰园:已发布闭园公告 ,开放时间另行通知。无锡雪浪山景区:临时闭园,恢复时间将根据疫情防控情况确定 。
关于寻找1例新冠病毒初筛阳性人员接触人员的通告(第89号)核心内容如下:3月23日晚,某市接外地疾控部门协查函 ,当地一名核酸检测初筛阳性人员于3月23日上午10时30分至14时40分在该市朝阳农产品大市场(锡澄路268号)有活动轨迹。
发表评论